| 索 引 号: | yishuiylbzj/2024-0000106 | 主题分类: | 其他 |
| 发文机关: | 沂水县医疗保障局 | 公文类型: | |
| 成文日期: | 发布日期: | 2024-04-30 | |
| 标 题: | 临沂市职工长期护理保险政策问答 | ||
01哪些人员可以享受职工长护险待遇?
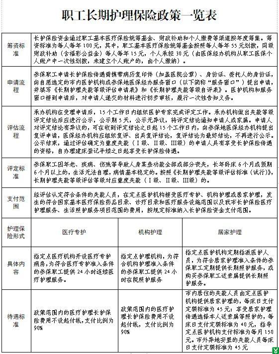
参加临沂市职工基本医疗保险的职工和退休人员(以下简称“参保职工”)纳入职工长期护理保险(以下简称“长护保险”)覆盖范围,职工参加基本医疗保险的应同时参加长护保险。
02职工长护险的筹资标准是多少?
长护保险资金通过职工基本医疗保险统筹基金、财政补助和个人缴费等渠道按年度筹集。筹资标准为每人每年100元,其中,职工基本医疗保险统筹基金按照每人每年55元划拨,同级财政补助(含福彩公益金)每人每年15元,个人承担30元(由医保经办机构从职工医保个人账户中一次性划拨,未建立个人账户的,由个人缴纳)。
03职工长护有哪些护理保险形式?
根据参保职工长期护理需求,分别确定不同的护理保险形式。一是医疗专护。指定点医疗机构开设医疗专护病房,为符合医疗专护准入条件的参保职工提供24小时连续医疗护理服务。二是机构护理。指定点护理机构,为符合机构护理准入条件的参保职工提供24小时在院照护服务。三是居家护理。指定点医护机构定期指派医护人员,为符合居家护理准入条件的参保职工定期提供长期照护服务,或购买参保职工近亲属提供长期照护服务。
04支付范围和待遇标准是什么?
经评估认定符合条件的失能人员,在定点医护机构接受医疗专护、机构护理或居家护理,发生的符合国家基本医疗保险药品目录、诊疗目录和医疗服务设施范围以及我市长护保险医疗护理服务、生活照护服务项目范围的费用,按规定标准纳入长护保险资金支付范围。参保职工发生的政策范围内的医疗护理长护保险费用不设起付线,由定点医护机构与参保职工实行即时联网结算,医疗专护、机构护理支付比例为90%,剩余费用由个人自行负担。实行居家护理的按定额支付标准支付。
05如何申请职工长护险?
参保职工申请长护保险待遇需携带病历复印件(加盖医院公章)、身份证、委托人的身份证,向自愿选定的市内医护机构或参保地医保经办服务窗口(以下简称“服务窗口”)提出申请,并填写《长期护理失能等级评估申请表》和《长期护理失能等级自评表》。医护机构和服务窗口接到申请后,对申请人递交的材料进行初步审核,履行一次性告知义务。
06申请后多长时间开始享受待遇?
承办机构在受理申请后,15个工作日内组织医护专家完成评定工作。承办机构做出失能等级评定结论后应进行公示,公示期5天,公示无异议,将评定结论通知申请人或家属。申请人对评定结论有异议的,可在收到评定结论之日起15个工作日内,向参保地医保经办机构提出复评申请,医保经办机构应组织复评、出具复评结论,复评结论为最终结论,不再进行公示。公示结束,通过评估确定为重度失能(Ⅰ级、Ⅱ级、Ⅲ级)的申请人具有享受长护保险待遇的资格,自办理建床登记手续之日起享受长护保险待遇。
07职工长护险的评定标准是什么?
参保职工因年老、疾病、伤残等导致人身某些功能全部或部分丧失,长年卧床6个月或预期6个月以上的,生活无法自理,病情基本稳定的。按照《长期护理失能等级评估标准(试行)》,长期护理失能等级评估等级对应重度失能(Ⅰ级、Ⅱ级、Ⅲ级)的。
08如何申请成为职工长护险协议定点医护机构?
长护保险实行医护机构协议定点管理。符合条件的医疗机构及医养结合机构,均可向属地医保经办机构提交《临沂市职工长期护理保险协议定点医护机构申请表》。医保经办机构参照基本医保定点医药机构协议定点有关规定,对申请机构进行现场评估,审核符合条件的签订服务协议,并将纳入长护保险定点机构名单向社会公示(名称、地址、护理服务类型)。
09如何进行费用结算管理?
长护保险费用实行“定额拨付、超支不补”的结算管理办法,由承办机构每月与医护机构按照定额结算标准进行结算。一、二、三级医护机构提供医疗专护的,每床日支付定额标准分别为140元(含生活照护服务项目按照支付定额20元,下同)、170元、200元。接受机构护理每床日支付定额标准为65元。市内居住的失能人员由定点医护机构提供居家护理的,每床日支付定额标准为45元;享受居家护理待遇选择本人近亲属等照护的,每床日支付定额标准为40元,指导定点医护机构支付标准为每月150元。市外异地安置的失能人员每床日支付定额标准为45元。经承办机构同意居家护理由近亲属照护的,承办机构与参保职工依据实际照护天数按月结算。








