| 索 引 号: | yishuixjtysj2236008/2021-0000228 | 主题分类: | 其他 |
| 发文机关: | 沂水县交通运输局 | 公文类型: | |
| 成文日期: | 2021-07-08 | 发布日期: | 2021-07-08 |
| 标 题: | 交通运输管理领域轻微违法行为不予行政处罚和一般违法行为减轻行政处罚事项清单 | ||
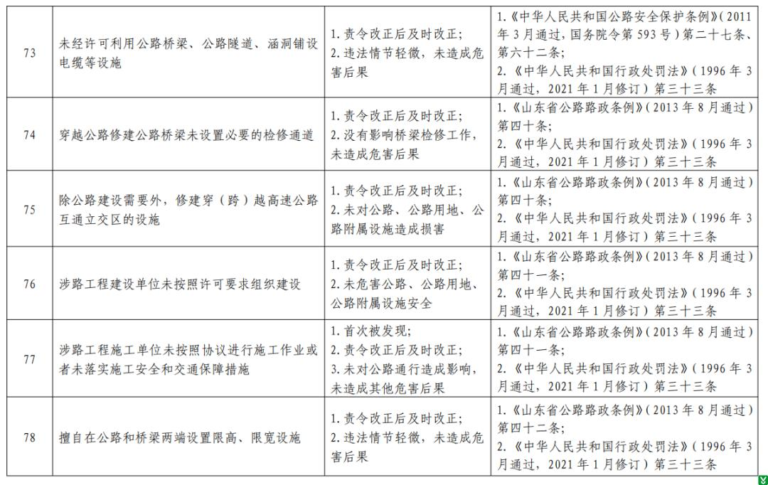
近日,山东省司法厅组织开展《山东省轻微违法行为不予行政处罚和一般违法行为减轻行政处罚事项清单》动态调整工作,形成《清单(2021年版)》,经省政府同意印发实施。
涉及交通运输管理领域摘录如下:












来源:山东省司法厅







